Data Simulator
Center Midway Corner
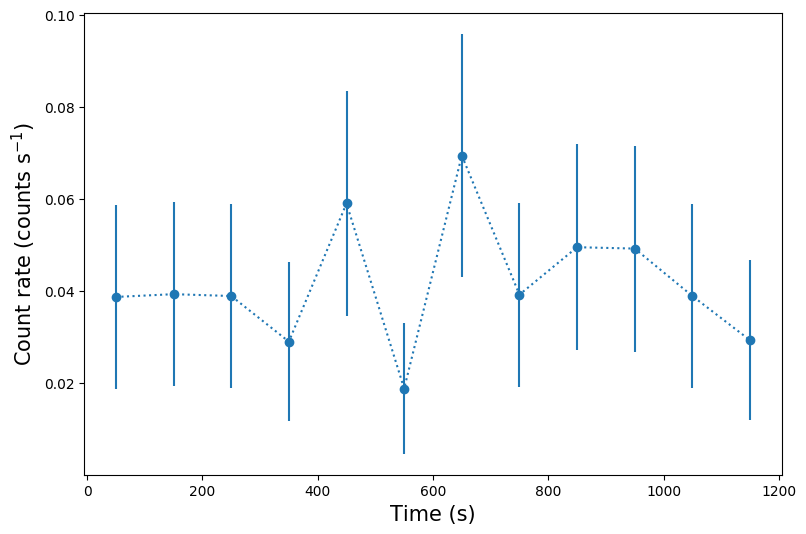
Signal Noise Ratio 16.22 16.53 11.19
Average Net Photon Count Rate (counts/s) 0.04 ± 0.01 0.04 ± 0.01 0.02 ± 0.00
Background Photon Count Rate (counts/s) 8.58e-04 ± 8.46e-04 9.00e-04 ± 8.66e-04 7.42e-04 ± 7.86e-04

Quick Look

Center Midway Corner
Detector Image
One CMOS Chip
9.38°x9.38°
Spectrum
Light Curve

Input Summary

None
Anonymous
RA(J2000)
0
Dec(J2000)
0
Exposure
1200 s
Spectral Model
powerlaw
Photon Index
2
Flux
1e-10 erg/s/cm²
Energy Range Low
0.5 keV
Energy Range High
4 keV
nH
3e+20 cm⁻²