Data Simulator
Center Midway Corner
Signal Noise Ratio 47.19 51.20 39.56
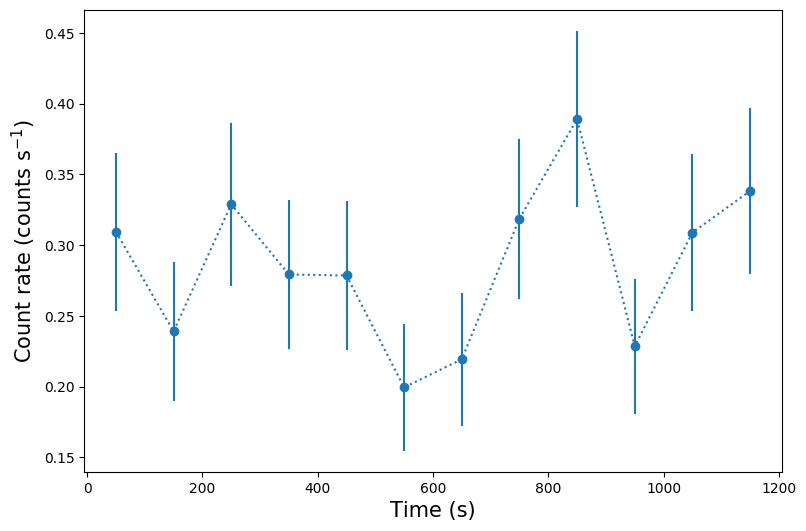
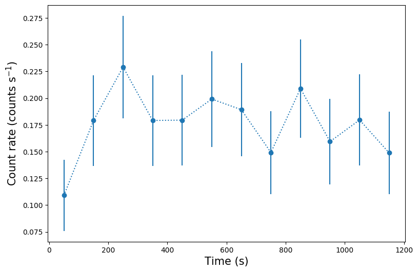
Average Net Photon Count Rate (counts/s) 0.25 ± 0.01 0.29 ± 0.02 0.18 ± 0.01
Background Photon Count Rate (counts/s) 1.03e-03 ± 9.24e-04 1.11e-03 ± 9.61e-04 8.42e-04 ± 8.37e-04

Quick Look

Center Midway Corner
Detector Image
One CMOS Chip
9.38°x9.38°
Spectrum
Light Curve

Input Summary

None
Anonymous
RA(J2000)
0
Dec(J2000)
0
Exposure
1200 s
Spectral Model
blackbody
Temperature(Kt)
30 eV
Flux
1e-10 erg/s/cm²
Energy Range Low
0.5 keV
Energy Range High
4 keV
nH
1e+20 cm⁻²