Data Simulator
Center Midway Corner
Signal Noise Ratio 22.13 24.54 20.93
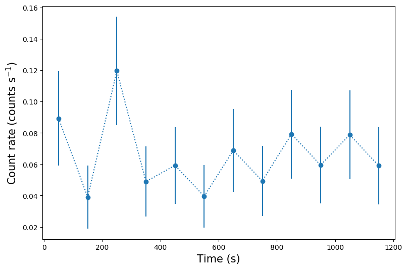
Average Net Photon Count Rate (counts/s) 0.07 ± 0.01 0.08 ± 0.01 0.06 ± 0.01
Background Photon Count Rate (counts/s) 8.58e-04 ± 8.46e-04 9.25e-04 ± 8.78e-04 8.50e-04 ± 8.42e-04

Quick Look

Center Midway Corner
Detector Image
One CMOS Chip
9.38°x9.38°
Spectrum
Light Curve

Input Summary

None
Anonymous
RA(J2000)
0
Dec(J2000)
0
Exposure
1200 s
Spectral Model
blackbody
Temperature(Kt)
100 eV
Flux
1e-10 erg/s/cm²
Energy Range Low
0.5 keV
Energy Range High
4 keV
nH
3e+20 cm⁻²