Data Simulator
Center Midway Corner
Signal Noise Ratio 14.92 15.40 11.37
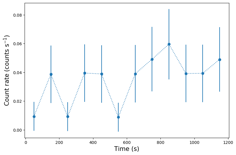
Average Net Photon Count Rate (counts/s) 0.03 ± 0.01 0.04 ± 0.01 0.02 ± 0.00
Background Photon Count Rate (counts/s) 8.50e-04 ± 8.42e-04 8.42e-04 ± 8.37e-04 8.83e-04 ± 8.58e-04

Quick Look

Center Midway Corner
Detector Image
One CMOS Chip
9.38°x9.38°
Spectrum
Light Curve

Input Summary

None
Anonymous
RA(J2000)
0
Dec(J2000)
0
Exposure
1200 s
Spectral Model
powerlaw
Photon Index
2
Flux
1e-10 erg/s/cm²
Energy Range Low
0.5 keV
Energy Range High
4 keV
nH
3e+20 cm⁻²